1.范圍
ISO/IEC14443的這一部分規定了非接觸的半雙工的塊傳輸協議并定義了激活和停止協議的步驟。這部分傳輸協議同時適用于A型卡和B型卡。

應用案例:ISO/IEC14443協議RFID讀寫器應用于人員身份識別
2.標準引用
下列標準中所包含的條文,通過在本標準中引用而構成為本標準的條文。本標準出版時,所示版本均為有效。所有標準都會被修訂,使用ISO/IEC14443這一部分的各方應探討使用下列標準最新版本的可能性。ISO和IEC的成員修訂當前有效國際標準的紀錄。
ISO/IEC 7816-4: 識別卡 接觸式集成電路卡 第四部分 產業內部交換命令
3.術語和定義
3.1數據塊(Block)
特殊格式的數據幀。符合協議的數據格式,包括I-blocks, R-blocks和S-blocks.
3.2幀格式(frame format)
ISO/IEC 1444303定義的。A型PICC使用A類數據幀格式,B型PICC使用B類數據幀格式。
4.縮略語和符號
PPS 協議和參數的選擇
R-block 接收準備塊
R(ACK) R-block包含正的確認
R(NAK) R-block包含負的確認
RFU 保留將來使用
S-block 管理塊
SAK 選擇確認
WUPA A型卡的喚醒命令
WTX 等待時間擴展
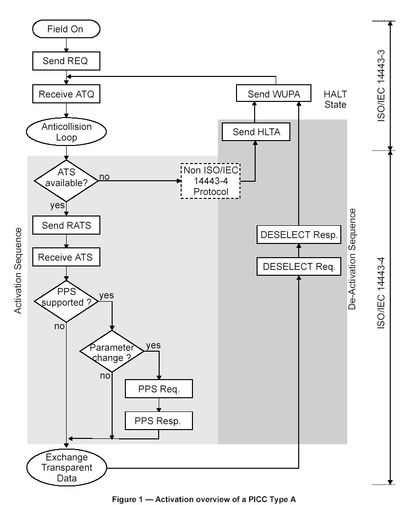
5.A型PICC的協議激活

6.B型PICC的協議激活

7.半雙工的傳輸協議

8.A型和B型PICC的協議去激活


ISO/IEC14443協議產品介紹
RFID高頻多協議IC卡讀卡器HR8002桌面式電子標簽讀寫器是一款高性能的ISO/IEC15693、ISO14443A/B多協議電子標簽讀寫器,廣泛應用于電子標簽信息錄入、IC卡發開、智能檔案柜、會員管理個人身份識別、會議簽到、門禁系統、防偽系統及生產過程控制等多種無線射頻識別(RFID)系統。

RFID高頻IC卡USB讀寫器HR2002是一款桌面式USB接口電子標簽讀寫器,工作頻率13.56MHz,可對高頻HF(13.56MHz)中的ISO14443TypeA&ISO14443TypeB協議電子標簽進行快速讀寫處理。被大量應用于會員管理、電子工票、工位管理、門禁考勤、自助收銀、智能書架、智能文件柜、共享書柜、微型圖書館、汽車合格證管理、智能檔案柜、證照管理、分布式圖書館、漂流書柜、憑證印鑒卡管理、小額支付、公交IC卡讀寫、防偽溯源、產品質檢等自動識別場合。

RFID高頻(HF)人像卡IC卡電子標簽HT2865,采用高頻ISO 14443A協議FM1108或Ultralight EV1/Ultralight C RFID芯片,采用無氧銅繞制天線線圈,保障電子標簽良好的讀寫性能。可根據客戶要求定制尺寸、打孔、雙面彩印、印刷頭像、序列號、條碼、二維碼、加簽名條等功能。主要用于人員身份標識、簽到手環、車輛稱重管理、會員管理、體育賽事、大型會議簽到等領域。
無論產品咨詢、還是RFID相關技術探討,歡迎與我們聯系,超15年行業經驗的我們有專業的技術支持為您提供服務。
上海營信專注于按客戶使用場景定制開發高頻/超高頻天線,研發生產RFID讀寫器/電子標簽/手持終端和系統集成。我們的RFID天線可以用于許多不同的領域,如醫療耗材管理、試管試劑管理、檔案管理、倉儲管理、資產管理、圖書管理、智能制造、工業自動識別等多個領域,歡迎與我們合作,上海營信,經營誠信 值得您信賴。
相關RFID天線產品介紹
相關RFID天線解決方案介紹
相關RFID天線應用案例介紹
相關RFID天線技術文章科普分享
請繼續瀏覽相關產品與解決方案,或點擊右邊下載: RFID讀寫器和應用方案PDF電子版彩頁 或掃描下方視頻號查看我們的應用測試視頻



